CE1RLP ha hecho una adaptación del "EasyDigi" de KF5INZ, interfaz que permite de forma fácil, mantener en una placa la aislación tanto del audio como el control de la transmisión (PTT) entre el computador y la radio. este kit es suministrado de forma gratuita a nuestros socios.
Esta interfaz permite trabajar la mayoría de los modos digitales actuales tanto en HF como VHF/UHF. Esta interfaz trabaja bien con WSJT-X, VARA, FREEDDV, FLDIGI, MSSTV, DIGIPAN entre otros, permitiendo el uso sin problema de los modos más populares, FT8, PSK32, RTTY, JT65, Etc.
Primero que nada, se debe aclarar que esta interfaz necesita de un puerto serial, debido a que estos en las computadoras ya no viene incluido, un adaptador USB-Serial con chip tanto FTDI como Pl2303 entre otros trabaja bastante bien. Se recomienda además el uso de una tarjeta de audio USB para mantener una salida y entrada de audio exclusiva para los modos digitales.
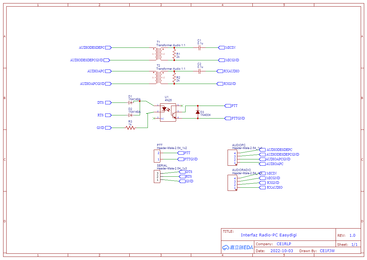
Esta interfaz consiste en dos transformadores 600:600 para la aislación del audio entre equipos y un optoclopador que permite aislar la señal del puerto RS-232 (serial) del PTT de la radio
- El transformador de audio elimina los bucles de tierra y el zumbido de CA en su señal
- El uso del optocoplador para el PTT también elimina los bucles de tierra y la activación falsa de sus líneas PTT.
- Tiene un tamaño muy pequeño, de 6.5 x 4.5 cms, pudiendo incluso incorporarse a la misma radio, con solo el cable RS-232 saliendo de la radio.
- Compatible con la mayoría de las radios modernas, trabajando bien con radio Kenwood, ICOM; Yaesu, Alinco, Etc.
El siguiente es el esquema del circuito:

Los componentes suministrados son los siguientes:
| Nombre | Indicador | Cantidad |
| Capacitor ceramico 0.1u | C1,C2 | 2 |
| Diodo 1N4148A | D1,D2 | 2 |
| Diodo 1N4004 | D3 | 1 |
| Resistencia 2K ohm | R1,R2 | 2 |
| Resistencia 1K ohm | R3 | 1 |
| Transformer Audio 600:600 | T1,T2 | 2 |
| Optocoplador 4N25 | U2 | 1 |
| Conector dupont 1x4 | AUDIOPC,AUDIORADIO | 2 |
| Conector dupont 1x2 | PTT | 1 |
| Conector dupont 1x3 | SERIAL | 1 |
La placa fue reordenada en relación a la original, permitiendo el uso de conectores dupont de forma que el uso y el intercambio en radios y la experimentación sea más fácil.
![]() |
![]() |
La serigrafia permite identificar claramente cada componente y pin. La siguiente es una placa con todos los componentes lista para su uso.

Los siguientes son videos explicativos para poder armarla y ponerla en funcionamiento
INTRODUCCION
ARMADO
OPERACION
FUNCIONAMIENTO
CE1RLP - 2022

